This website requires JavaScript.
Explore
Help
Sign In
devbennett7
/
goma-gateway
Watch
1
Star
0
Fork
0
You've already forked goma-gateway
Code
Pull Requests
Activity
Files
15957f5289d7a6832bfe4fa87c0c9f00630d6972
goma-gateway
/
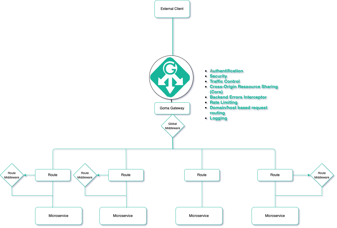
goma-gateway.png
Jonas Kaninda
c1b5973ca0
docs: update architecture image
2024-11-05 11:44:59 +01:00
333 KiB
1152x782px
Raw
History