This website requires JavaScript.
Explore
Help
Sign In
devbennett7
/
goma-gateway
Watch
1
Star
0
Fork
0
You've already forked goma-gateway
Code
Pull Requests
Activity
Files
3daa750e54804adf1851953a6eefe38bff4212e9
goma-gateway
/
goma-gateway.png
Jonas Kaninda
c1b5973ca0
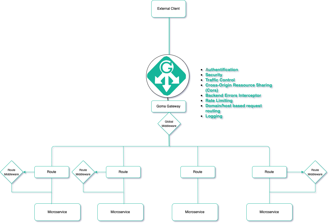
docs: update architecture image
2024-11-05 11:44:59 +01:00
333 KiB
1152x782px
Raw
History
View Git Blame
Copy Permalink