This website requires JavaScript.
Explore
Help
Sign In
devbennett7
/
goma-gateway
Watch
1
Star
0
Fork
0
You've already forked goma-gateway
Code
Pull Requests
Activity
Files
73095423a7a2fe17785f6f56de922a34869fb4e7
goma-gateway
/
goma-gateway.png
Jonas Kaninda
8c33815fb9
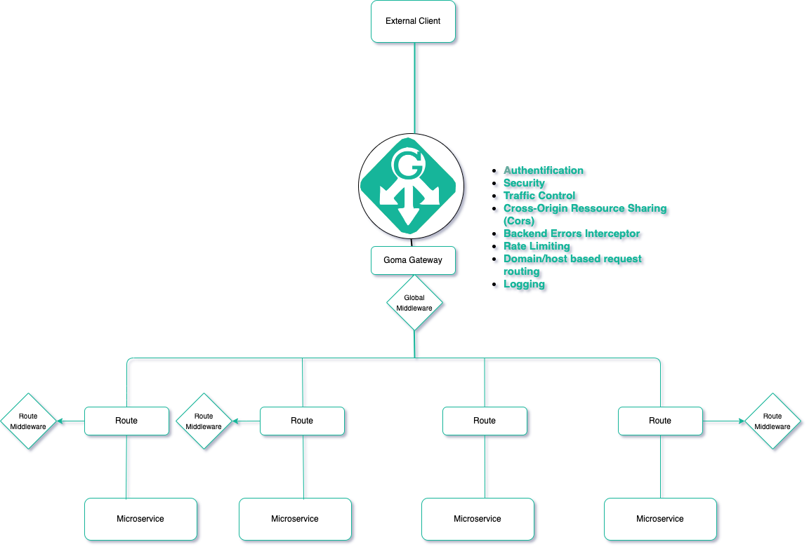
docs: update architecture image
2024-11-05 10:52:42 +01:00
330 KiB
1152x783px
Raw
History