This website requires JavaScript.
Explore
Help
Sign In
devbennett7
/
goma-gateway
Watch
1
Star
0
Fork
0
You've already forked goma-gateway
Code
Pull Requests
Activity
Files
e2fb3dff1bca48240bc1a92c2a0aaa54cdd686d0
goma-gateway
/
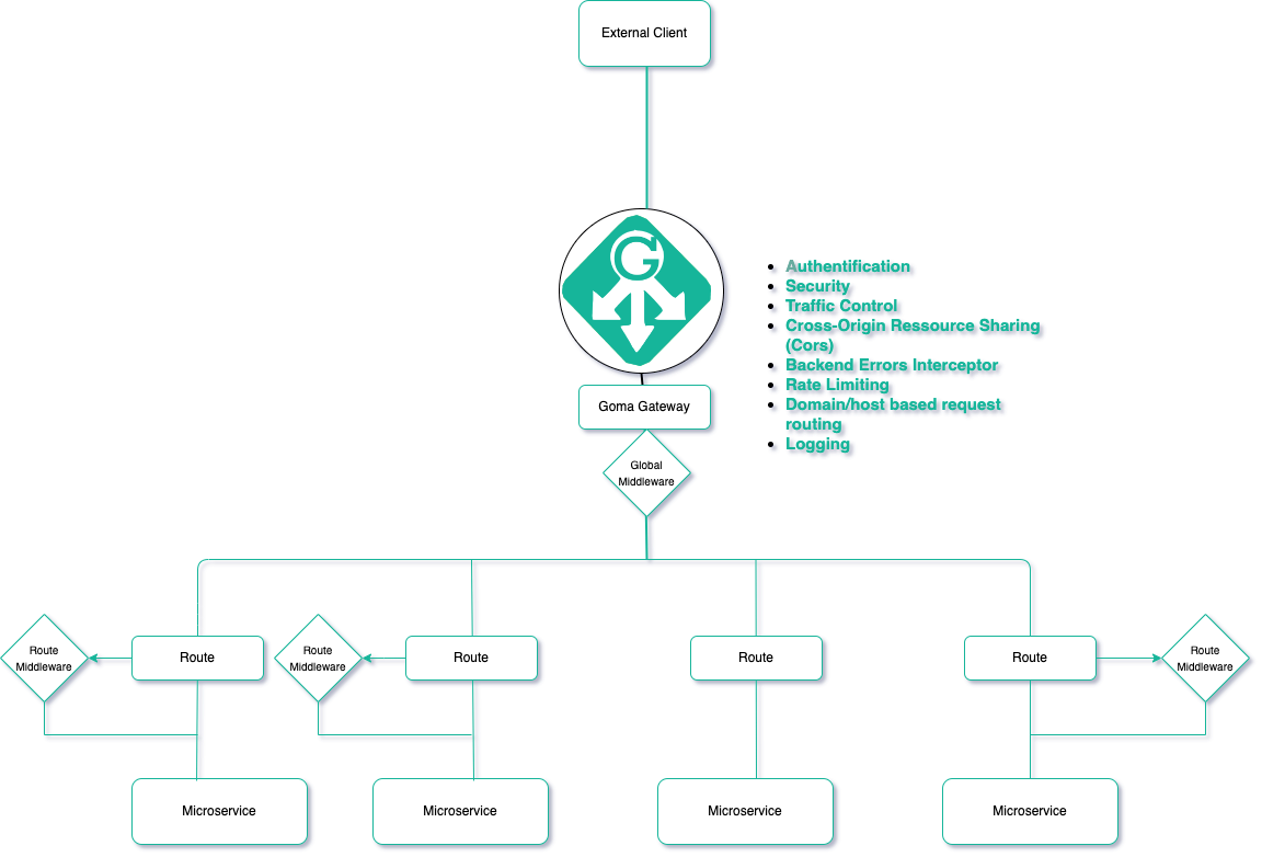
goma-gateway.png
Jonas Kaninda
c1b5973ca0
docs: update architecture image
2024-11-05 11:44:59 +01:00
333 KiB
1152x782px
Raw
History